国際単位系
よみ方
こくさいたんいけい
英 語
International System of Units
説 明
メートル条約の全加盟国が採用しやすい一つの実用計量単位系の確立を目指す国際度量衡委員会(CIPM)の努力と加盟国の協力により制定・維持されている単位系。フランス語の名称“Le Système International d'Unitès”から略称SIと呼ばれることが多い。
1960年の第11回国際度量衡総会でSIの規則と名称が定められた。SIは7つの量に対するSI基本単位とそれらから作られるSI組立単位を基に定められている。基本単位の名称と記号は以下の通りである:長さ(メートル m)、質量(キログラム kg)、時間(秒 s)、電流(アンペア A)、温度(ケルビン K)、物質量(モル mol)、光度(カンデラ cd)。物質量は1971年の第14回CGPMで追加されたものである。
科学の発展とともにSI基本単位の多くの定義が改訂されてきた。例えば時間の秒は、1799年にフランス革命政府が公布したメートル法で、地球の自転周期を基に1日(1平均太陽日)の 1/86400 としていたが、1956年のCGPMで、地球の公転周期(1太陽年)の 1/31556925.9747 と変更され(暦表時も参照)、更に1967年の第13回CGPMで、セシウム133原子の基底状態の二つの超微細準位の間の遷移に対応する放射の周期の9192631770倍(国際原子秒)という現在の定義に変わった。長さの定義であるメートルは、当初 1879 年に白金とイリジウムの合金で鋳造された国際メートル原器の長さで定義されたが、1960年の第11回CGPMでクリプトン86原子の放射する光の波長を基に定義され、1983年の第17回CGPMで更に真空中の光速度と秒を基にした現在の定義へと変わった。これらの改訂は、測定精度の向上に定義が十分対応しきれなかった結果であり、科学の発展と測定精度の向上の歴史である。
質量の単位であるキログラムは、1889年の第1回CGPMで定められた「国際キログラム原器の質量」という定義が2018年まで用いられて来たが、2018年11月13-16日に開催された第26回CGPMで改訂された(施行は2019年)。この第26回CGPMは、SI基本単位のうち四つ、すなわちキログラム、アンペア、ケルビン、そしてモルの定義を改訂する歴史的な会議となり、「新しいSI」の時代の幕が開いた。これらの単位の新しい定義は、キログラムはプランク定数(h)、アンペアは電気素量(e)、ケルビンはボルツマン定数 (k)、そしてモルはアボガドロ定数(NA)の確定値(定義値)にもとづくことになった。この結果、SIの7つすべての基本単位が、物ではなく物理定数の式で表現されることになった。そして、これら基本単位の定義を実用的に実現する手段として、具体的な現示(実現)方法も規定された。この決議は2019年の5月20日(世界計量記念日:1875年のメートル条約締結を記念して定められた)から施行された。ただし、今回の定義の改定で問題としている精度は極めて高いので、この改定が日常生活に影響を及ぼすことはない。
2019年5月20日から施行された現行のSIの7つの定義定数とその定義値は以下のものである。
真空中の光速度 $c=2.99792458\times10^8\,{\rm m\,s}^{-1}$
セシウム133原子の基底状態の超微細遷移周波数 $\Delta\nu_{\rm Cs}=9.192631770\times10^9\,{\rm Hz}$
電気素量 $e=1.602176634\times10^{-19}\,{\rm C\, (=A s)}$
ボルツマン定数 $k=1.380649\times10^{-23}\,\,{\rm J\,K}^{-1}\,\,(={\rm kg\,m}^2 {\rm s}^{-2}{\rm K}^{-1})$
アボガドロ定数 $N_{\rm A}=6.02214076\times10^{23}\,\,{\rm mol}^{-1}$
周波数 $540\times10^{12}\,{\rm Hz}$ の単色放射の発光効率 $K_{\rm cd}=683\,\,{\rm lm\,W}^{-1}\,\,(={\rm cd sr W}^{-1})$
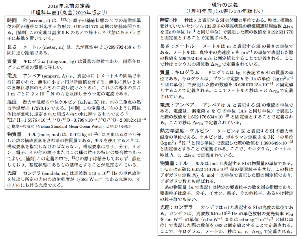
表1にSIの7つの基本単位の2018年までの定義と2019年から施行された新しい定義の比較を示す。また、表2には固有名称を持つSI組立単位、表3にはその他のSI組立単位の例(いずれも「理科年表」2019年版(丸善)より)を示す。
今回の定義改訂により、その基礎となった物理定数は「定義定数」となりその定義値は今後変わることがないが、それは決してそれらの物理定数を今後より高い精度で測定する努力を否定するものではない。物理量の高精度の測定は科学の進歩の基礎である。
SIの基本単位と組立単位の一覧は本辞典の「有用な諸データの表」にもある。
https://astro-dic.jp/about/table/
SIの基本単位と組立単位
https://astro-dic.jp/si-units/
第26回国際度量衡総会で「新しいSI」決議を採択したセッションの録画画像。日本の議決権行使はタイムスタンプの10:09。
https://youtu.be/gimwAPQbHOw
2025年11月04日更新
この用語の改善に向けてご意見をお寄せください。
受信確認メール以外、個別のお返事は原則いたしませんのでご了解ください。




